找回密码
 立即注册

QQ登录

只需一步,快速开始

微信扫码登录

使用验证码登录

查看: 21107|回复: 13

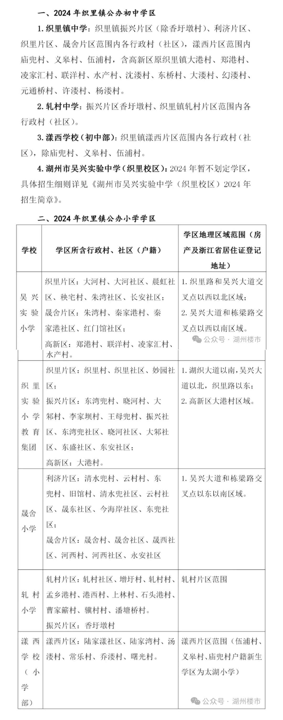
湖州织里镇2024年中小学学区分布来了

[复制链接]

6

主题

17

回帖

100

积分

注册会员

积分
100
发表于 2024-5-12 13:16:56 来自手机 | 显示全部楼层 |阅读模式 | 来自浙江
家里有升学的孩子家长多注意
20240512131642front2_0_299746_FlbbtouzfgeNL8_3T4496i6nIkvA.jpg

: Androidͻ
回复

使用道具 举报

11

主题

212

回帖

1388

积分

金牌会员

积分
1388
发表于 2024-5-12 13:20:11 来自手机 | 显示全部楼层 | 来自浙江
在外务工的孩子,上学好难啊
回复 支持 反对

使用道具 举报

1

主题

101

回帖

634

积分

高级会员

积分
634
发表于 2024-5-12 13:32:40 来自手机 | 显示全部楼层 | 来自浙江
吴兴实验小学 织里实验小学 晟舍小学,这三所推荐上哪所?
回复 支持 反对

使用道具 举报

1

主题

19

回帖

77

积分

注册会员

积分
77
发表于 2024-5-12 13:33:28 来自手机 | 显示全部楼层 | 来自浙江
古道热心肠 发表于 2024-5-12 13:32
吴兴实验小学 织里实验小学 晟舍小学,这三所推荐上哪所?

看户籍,或者哪个学区的房子。织里实验小学东校区比较好: Androidͻ
回复 支持 反对

使用道具 举报

0

主题

21

回帖

125

积分

注册会员

积分
125
发表于 2024-5-12 13:36:52 | 显示全部楼层 | 来自浙江
我儿子上了一年级了,准备买房给孩子三年级迁过去织里可以吗?
回复 支持 反对

使用道具 举报

6

主题

38

回帖

219

积分

中级会员

积分
219
发表于 2024-5-12 13:37:29 来自手机 | 显示全部楼层 | 来自浙江
人都没有盖这么多学校有毛用
回复 支持 反对

使用道具 举报

16

主题

333

回帖

1610

积分

金牌会员

积分
1610
发表于 2024-5-12 13:41:39 | 显示全部楼层 | 来自浙江
有那么多小孩子吗
回复 支持 反对

使用道具 举报

10

主题

29

回帖

185

积分

注册会员

积分
185
发表于 2024-5-12 13:44:08 | 显示全部楼层 | 来自浙江
就不能搞个初中小学一起的吗,省得上了小学愁初中
回复 支持 反对

使用道具 举报

3

主题

35

回帖

179

积分

注册会员

积分
179
发表于 2024-5-12 13:56:13 来自手机 | 显示全部楼层 | 来自浙江
mack马 发表于 2024-5-12 13:41
有那么多小孩子吗

招不了多少孩子了 除非把乡下的关闭了 这样让家长天天围着孩子转了: Androidͻ
回复 支持 反对

使用道具 举报

1

主题

3

回帖

2794

积分

金牌会员

积分
2794
发表于 2024-5-12 22:55:10 来自手机 | 显示全部楼层 | 来自江苏
古道热心肠 发表于 2024-5-12 13:32
吴兴实验小学 织里实验小学 晟舍小学,这三所推荐上哪所?

哪里方便上哪里: Androidͻ
回复 支持 反对

使用道具 举报

您需要登录后才可以回帖 登录 | 立即注册

本版积分规则

QQ|Archiver|手机版|小黑屋|大织里社区 ( 浙ICP备19011373号-2 )

GMT+8, 2026-4-5 05:14 , Processed in 0.080278 second(s), 30 queries .

Powered by Discuz! X3.5

© 2001-2026 Discuz! Team.

快速回复 返回顶部 返回列表