找回密码
 立即注册

QQ登录

只需一步,快速开始

微信扫码登录

使用验证码登录

查看: 10018|回复: 13

现在外来务工人员的,小孩能在织里上学吗?需要什么条件

[复制链接]

8

主题

21

回帖

3027

积分

论坛元老

积分
3027
发表于 2025-8-10 19:36:59 来自手机 | 显示全部楼层 |阅读模式 | 来自浙江
织里上班做衣服,想要小孩来这边上学,可以吗,在线求助
: iPhoneͻ
回复

使用道具 举报

2

主题

102

回帖

767

积分

高级会员

积分
767
发表于 2025-8-10 20:07:41 来自手机 | 显示全部楼层 | 来自浙江
下半年来不及了吧,六月份就已经报名完毕了。: iPhoneͻ
回复 支持 反对

使用道具 举报

0

主题

22

回帖

245

积分

中级会员

积分
245
发表于 2025-8-10 20:11:50 来自手机 | 显示全部楼层 | 来自浙江
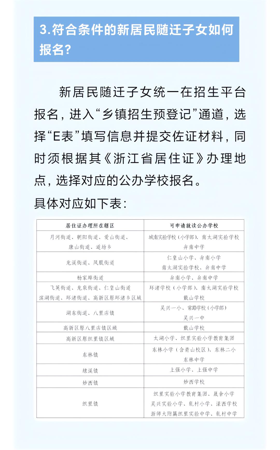
父母至少一个在湖州缴纳满六个月社保,无房无户的看下面图
20250810201150front1_0_222090_FpL2mffPNBJdhjZFKmBQK4CpP7Ss.jpg
20250810201150front1_0_222090_FhE36ekzCP_JOpHhtqnt1dx2yC8P.jpg
20250810201149front1_0_222090_Fqo1blc3aig6-FbtwXF_AXFyY0fe.jpg
20250810201149front1_0_222090_Fpeicrg12r-EmKTad8pObKjR1iSh.jpg
20250810201149front1_0_222090_Fs3Lo1mU5rkCCWcPOe2DvSbpEwpg.jpg
20250810201150front1_0_222090_Fleg-qezwJDjhiSWqElHUsXAZCEk.jpg
: iPhoneͻ
回复 支持 反对

使用道具 举报

8

主题

21

回帖

3027

积分

论坛元老

积分
3027
 楼主| 发表于 2025-8-10 20:22:27 来自手机 | 显示全部楼层 | 来自浙江
范米粒 发表于 2025-8-10 20:11
父母至少一个在湖州缴纳满六个月社保,无房无户的看下面图

好的,谢谢: iPhoneͻ
回复 支持 反对

使用道具 举报

24

主题

14

回帖

1237

积分

金牌会员

积分
1237
发表于 2025-8-11 09:07:37 来自手机 | 显示全部楼层 | 来自浙江
你查下积分多少分,: iPhoneͻ
回复 支持 反对

使用道具 举报

0

主题

4

回帖

268

积分

中级会员

积分
268
发表于 2025-8-11 09:10:59 来自手机 | 显示全部楼层 | 来自陕西
居住证,要领积分,积分不多的话,建议交社保: iPhoneͻ
回复 支持 反对

使用道具 举报

1

主题

254

回帖

5170

积分

论坛元老

积分
5170
发表于 2025-8-11 15:30:00 来自手机 | 显示全部楼层 | 来自浙江
直接去读: iPhoneͻ
回复

使用道具 举报

3

主题

13

回帖

1108

积分

金牌会员

积分
1108
发表于 2025-8-12 23:16:38 来自手机 | 显示全部楼层 | 来自浙江
郭齐齐 发表于 2025-8-11 09:10
居住证,要领积分,积分不多的话,建议交社保

53 够吗: Androidͻ
回复 支持 反对

使用道具 举报

8

主题

21

回帖

3027

积分

论坛元老

积分
3027
 楼主| 发表于 2025-8-13 11:10:49 来自手机 | 显示全部楼层 | 来自浙江

好的,谢谢: iPhoneͻ
回复 支持 反对

使用道具 举报

16

主题

468

回帖

2253

积分

金牌会员

积分
2253
发表于 2025-8-15 17:06:59 来自手机 | 显示全部楼层 | 来自浙江
插班的还得看有没有名额: Androidͻ
回复 支持 反对

使用道具 举报

您需要登录后才可以回帖 登录 | 立即注册

本版积分规则

QQ|Archiver|手机版|小黑屋|大织里社区 ( 浙ICP备19011373号-2 )

GMT+8, 2026-5-31 17:42 , Processed in 0.098687 second(s), 32 queries .

Powered by Discuz! X3.5

© 2001-2026 Discuz! Team.

快速回复 返回顶部 返回列表