设为首页 收藏本站 切换到宽版 切换风格
立即注册
 找回密码
 立即注册

QQ登录

只需一步,快速开始

微信扫码登录

使用验证码登录

查看: 3724|回复: 6
打印 上一主题 下一主题
收起左侧

@全体家长!有一封关于校外培训的告家长书,请收好~

[复制链接]

5

主题

92

帖子

368

积分

中级会员

Rank: 3Rank: 3

积分
368
楼主
跳转到指定楼层
发表于 2021-1-30 13:01:48 来自手机 | 只看该作者 |只看大图 回帖奖励 |倒序浏览 |阅读模式 | 来自浙江
亲爱的家长朋友:
您好!
寒假即将开始,为让孩子过一个愉快而有意义的假期,请家长以提升素质、发展个性为出发点,科学合理地为孩子安排假期生活。如确实需要参加校外培训,请您多听取孩子的意见,选择孩子真正需要和感兴趣的项目和内容。为确保广大学生及家长的合法权益,吴兴区教育局诚恳地向您提出以下几点建议:

一、查看学科类培训机构是否证照齐全
“证照齐全”是指开展学科类培训的校外培训机构必须取得:区教育局核发的办学许可证、民政部门核发的“民办非企业单位登记证书”或市场监管部门核发的“营业执照”。
(一)办学许可证需关注证载办学地址、办学内容是否与实际相符,办学许可证是否在有效期限内。

(二)核对证与照相关信息是否相符,如办学内容与业务范围、办学地址与住所等。


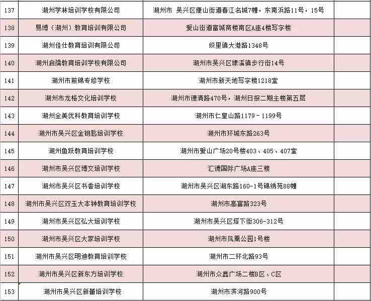
截止目前,经吴兴区教育局核发办学许可证的学科类教育培训机构共有169家。具体名单如下:










二、关注收费标准,签订培训合同
在缴费参加学习时,一定要依法签订培训合同,取得收费凭证。尤其注意收费时间跨度,培训机构的收费时段与教学安排应协调一致,不得一次性收取时间跨度超过3个月的费用,且应开具与培训机构名称相一致的发票。家长须妥善保存培训合同、缴费发票、销课凭证等凭据,并警惕各种优惠方式和消费D款诱导。

三、加强自身防疫保护
参加线下培训活动期间,请严格执行防疫工作有关规定,认真做到戴口罩、勤洗手、保持社交距离等要求,积极配合并监督落实好健康码查验、体温检测、卫生消毒等防疫措施,切实保护自身健康安全。

                                           湖州市吴兴区教育局
                                              2021年1月29日

来源:吴兴区教育局
来自: iPhone客户端
分享到:  QQ好友和群QQ好友和群 QQ空间QQ空间 腾讯微博腾讯微博 腾讯朋友腾讯朋友
收藏收藏 转播转播 分享分享 支持支持1 反对反对
回复

使用道具 举报

2

主题

46

帖子

153

积分

注册会员

Rank: 2

积分
153
沙发
发表于 2021-1-30 13:07:15 来自手机 | 只看该作者 | 来自浙江
熊孩子放假了,我们还在搬砖,只能当培训机构
来自: iPhone客户端
回复 支持 反对

使用道具 举报

3

主题

44

帖子

196

积分

注册会员

Rank: 2

积分
196
板凳
发表于 2021-1-30 13:07:52 来自手机 | 只看该作者 | 来自浙江
培训机构遍地开花
来自: iPhone客户端
回复 支持 反对

使用道具 举报

1

主题

38

帖子

150

积分

注册会员

Rank: 2

积分
150
地板
发表于 2021-1-30 13:08:29 来自手机 | 只看该作者 | 来自浙江
明年的招生都快满了,想想放假有多少熊孩子,可怕
来自: iPhone客户端
回复 支持 反对

使用道具 举报

3

主题

31

帖子

110

积分

注册会员

Rank: 2

积分
110
5#
发表于 2021-1-30 13:09:45 来自手机 | 只看该作者 | 来自浙江
学校不能上,培训班能上,教育局怎么判断的
来自: iPhone客户端
回复 支持 反对

使用道具 举报

1

主题

16

帖子

106

积分

注册会员

Rank: 2

积分
106
6#
发表于 2021-1-30 13:10:37 来自手机 | 只看该作者 | 来自浙江
PIAO飘 发表于 2021-1-30 13:09
学校不能上,培训班能上,教育局怎么判断的

重上网课更不好,眼睛都要用废掉
来自: iPhone客户端
回复 支持 反对

使用道具 举报

1

主题

38

帖子

150

积分

注册会员

Rank: 2

积分
150
7#
发表于 2021-1-30 13:10:41 来自手机 | 只看该作者 | 来自浙江
PIAO飘 发表于 2021-1-30 13:09
学校不能上,培训班能上,教育局怎么判断的

因为老师要放假呀,培训机构要赚钱
来自: iPhone客户端
回复 支持 反对

使用道具 举报

您需要登录后才可以回帖 登录 | 立即注册

本版积分规则

快速回复 返回顶部 返回列表